中華人民共和國國民經濟和社會發展第十三個五年規劃綱要(15)

參與互動 第四節 加快學習型社會建設
大力發展繼續教育,構建惠及全民的終身教育培訓體系。推動各類學習資源開放共享,辦好開放大學,發展在線教育和遠程教育,整合各類數字教育資源向全社會提供服務。建立個人學習賬號和學分累計制度,暢通繼續教育、終身學習通道,制定國家資歷框架,推進非學歷教育學習成果、職業技能等級學分轉換互認。發展老年教育。
第五節 增強教育改革發展活力
深化教育改革,增強學生社會責任感、法治意識、創新精神、實踐能力,全面加強體育衛生、心理健康、藝術審美教育,培養創新興趣和科學素養。深化考試招生制度和教育教學改革。推行初高中學業水平考試和綜合素質評價。全面推開中小學教師職稱制度改革,改善教師待遇。推動現代信息技術與教育教學深度融合。依法保障教育投入。實行管辦評分離,擴大學校辦學自主權,完善教育督導,加強社會監督。建立分類管理、差異化扶持的政策體系,鼓勵社會力量和民間資本提供多樣化教育服務。完善資助體系,實現家庭經濟困難學生資助全覆蓋。

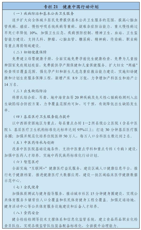
第六十章 推進健康中國建設
深化醫藥衛生體制改革,堅持預防為主的方針,建立健全基本醫療衛生制度,實現人人享有基本醫療衛生服務,推廣全民健身,提高人民健康水平。
第一節 全面深化醫藥衛生體制改革
實行醫療、醫保、醫藥聯動,推進醫藥分開,建立健全覆蓋城鄉居民的基本醫療衛生制度。全面推進公立醫院綜合改革,堅持公益屬性,破除逐利機制,降低運行成本,逐步取消藥品加成,推進醫療服務價格改革,完善公立醫院補償機制。建立現代醫院管理制度,落實公立醫院獨立法人地位,建立符合醫療衛生行業特點的人事薪酬制度。完善基本藥物制度,深化藥品、耗材流通體制改革,健全藥品供應保障機制。鼓勵研究和創制新藥,將已上市創新藥和通過一致性評價的藥品優先列入醫保目錄。鼓勵社會力量興辦健康服務業,推進非營利性民營醫院和公立醫院同等待遇。強化全行業監管,提高醫療服務質量,保障醫療安全。優化從醫環境,完善糾紛調解機制,構建和諧醫患關系。
第二節 健全全民醫療保障體系
健全醫療保險穩定可持續籌資和報銷比例調整機制,完善醫保繳費參保政策。全面實施城鄉居民大病保險制度,健全重特大疾病救助和疾病應急救助制度。降低大病慢性病醫療費用。改革醫保管理和支付方式,合理控制醫療費用,實現醫保基金可持續平衡。改進個人賬戶,開展門診費用統籌。城鄉醫保參保率穩定在95%以上。加快推進基本醫保異地就醫結算,實現跨省異地安置退休人員住院醫療費用直接結算。整合城鄉居民醫保政策和經辦管理。鼓勵商業保險機構參與醫保經辦。將生育保險和基本醫療保險合并實施。鼓勵發展補充醫療保險和商業健康保險。探索建立長期護理保險制度,開展長期護理保險試點。完善醫療責任險制度。
第三節 加強重大疾病防治和基本公共衛生服務
完善國家基本公共衛生服務項目和重大公共衛生服務項目,提高服務質量效率和均等化水平。提升基層公共衛生服務能力。加強婦幼健康、公共衛生、腫瘤、精神疾病防控、兒科等薄弱環節能力建設。實施慢性病綜合防控戰略,有效防控心腦血管疾病、糖尿病、惡性腫瘤、呼吸系統疾病等慢性病和精神疾病。加強重大傳染病防控,降低全人群乙肝病毒感染率,艾滋病疫情控制在低流行水平,肺結核發病率降至58/10萬,基本消除血吸蟲病危害,消除瘧疾、麻風病危害。做好重點地方病防控工作。加強口岸衛生檢疫能力建設,嚴防外來重大傳染病傳入。開展職業病危害普查和防控。增加艾滋病防治等特殊藥物免費供給。加強全民健康教育,提升健康素養。大力推進公共場所禁煙。深入開展愛國衛生運動和健康城市建設。加強國民營養計劃和心理健康服務。
第四節 加強婦幼衛生保健及生育服務
全面推行住院分娩補助制度,向孕產婦免費提供生育全過程的基本醫療保健服務。加強出生缺陷綜合防治,建立覆蓋城鄉居民,涵蓋孕前、孕期、新生兒各階段的出生缺陷防治免費服務制度。全面提高婦幼保健服務能力,加大婦女兒童重點疾病防治力度,提高婦女常見病篩查率和早診早治率,加強兒童疾病防治和預防傷害。全面實施貧困地區兒童營養改善和新生兒疾病篩查項目。嬰兒死亡率、5歲以下兒童死亡率、孕產婦死亡率分別降為7.5‰、9.5‰、18/10萬。
第五節 完善醫療服務體系
優化醫療機構布局,推動功能整合和服務模式創新。加強專業公共衛生機構、基層醫療衛生機構和醫院之間的分工協作,健全上下聯動、銜接互補的醫療服務體系,完善基層醫療服務模式,推進全科醫生(家庭醫生)能力提高及電子健康檔案等工作,實施家庭簽約醫生模式。全面建立分級診療制度,以提高基層醫療服務能力為重點,完善服務網絡、運行機制和激勵機制,實行差別化的醫保支付和價格政策,形成科學合理就醫秩序,基本實現基層首診、雙向轉診、上下聯動、急慢分治。加強醫療衛生隊伍建設,實施全民健康衛生人才保障工程和全科醫生、兒科醫生培養使用計劃,健全住院醫師規范化培訓制度。通過改善從業環境和薪酬待遇,促進醫療資源向中西部地區傾斜、向基層和農村流動。完善醫師多點執業制度。全面實施臨床路徑。提升健康信息服務和大數據應用能力,發展遠程醫療和智慧醫療。每千人口執業(助理)醫師數達到2.5名。
第六節 促進中醫藥傳承與發展
健全中醫醫療保健服務體系,創新中醫藥服務模式,提升基層服務能力。加強中醫臨床研究基地和科研機構建設。發展中醫藥健康服務。開展中藥資源普查,加強中藥資源保護,建立中醫古籍數據庫和知識庫。加快中藥標準化建設,提升中藥產業水平。建立大宗、道地和瀕危藥材種苗繁育基地,促進中藥材種植業綠色發展。支持民族醫藥發展。推廣中醫藥適宜技術,推動中醫藥服務走出去。
第七節 廣泛開展全民健身運動
實施全民健身戰略。發展體育事業,加強群眾健身活動場地和設施建設,推行公共體育設施免費或低收費開放。實施青少年體育活動促進計劃,培育青少年體育愛好和運動技能,推廣普及足球、籃球、排球、冰雪等運動,完善青少年體質健康監測體系。發展群眾健身休閑項目,鼓勵實行工間健身制度,實行科學健身指導。促進群眾體育與競技體育全面協調發展。鼓勵社會力量發展體育產業。做好北京2022年冬季奧運會籌辦工作。
第八節 保障食品藥品安全
實施食品安全戰略。完善食品安全法規制度,提高食品安全標準,強化源頭治理,全面落實企業主體責任,實施網格化監管,提高監督檢查頻次和抽檢監測覆蓋面,實行全產業鏈可追溯管理。開展國家食品安全城市創建行動。深化藥品醫療器械審評審批制度改革,探索按照獨立法人治理模式改革審評機構。推行藥品經營企業分級分類管理。加快完善食品監管制度,健全嚴密高效、社會共治的食品藥品安全治理體系。加大農村食品藥品安全治理力度,完善對網絡銷售食品藥品的監管。加強食品藥品進口監管。

第十五篇 提高民生保障水平
按照人人參與、人人盡力、人人享有的要求,堅守底線、突出重點、完善制度、引導預期,注重機會公平,保障基本民生,不斷提高人民生活水平,實現全體人民共同邁入全面小康社會。
第六十一章 增加公共服務供給
堅持普惠性、保基本、均等化、可持續方向,從解決人民最關心最直接最現實的利益問題入手,增強政府職責,提高公共服務共建能力和共享水平。
第一節 促進基本公共服務均等化
圍繞標準化、均等化、法制化,加快健全國家基本公共服務制度,完善基本公共服務體系。建立國家基本公共服務清單,動態調整服務項目和標準,促進城鄉區域間服務項目和標準有機銜接。合理增加中央和省級政府基本公共服務事權和支出責任。健全基層服務網絡,加強資源整合,提高管理效率,推動服務項目、服務流程、審核監管公開透明。
第二節 滿足多樣化公共服務需求
開放市場并完善監管,努力增加非基本公共服務和產品供給。積極推動醫療、養老、文化、體育等領域非基本公共服務加快發展,豐富服務產品,提高服務質量,提供個性化服務方案。積極應用新技術、發展新業態,促進線上線下服務銜接,讓人民群眾享受高效便捷優質服務。
第三節 創新公共服務提供方式
推動供給方式多元化,能由政府購買服務提供的,政府不再直接承辦;能由政府和社會資本合作提供的,廣泛吸引社會資本參與。制定發布購買公共服務目錄,推行特許經營、定向委托、戰略合作、競爭性評審等方式,引入競爭機制。創新從事公益服務事業單位體制機制,健全法人治理結構,推動從事生產經營活動事業單位轉制為企業。

Copyright ©1999-2026 chinanews.com. All Rights Reserved